Workflow With Branches¶
In your LiveOps pipeline, you might be working on several features simultaneously and need to test them independently. This is a common challenge, and it’s solved with a method called branches.
In this article, we’ll explain what branching is, how it levels up your workflow, and how you can work with branches in the Balancy LiveOps platform.
What are branches?¶
In LiveOps development, branches refer to separate versions of your project where different features or updates are being developed in parallel. Each branch is like a copy of your main project that you can modify without affecting the rest of the project. This allows you to work on new features, test changes, or fix bugs without disrupting the live version of the game or app.
Once a feature is complete and tested, the branch can be merged back into the main project, ensuring the main version remains stable while new development continues. This method helps teams manage multiple updates and improvements efficiently.
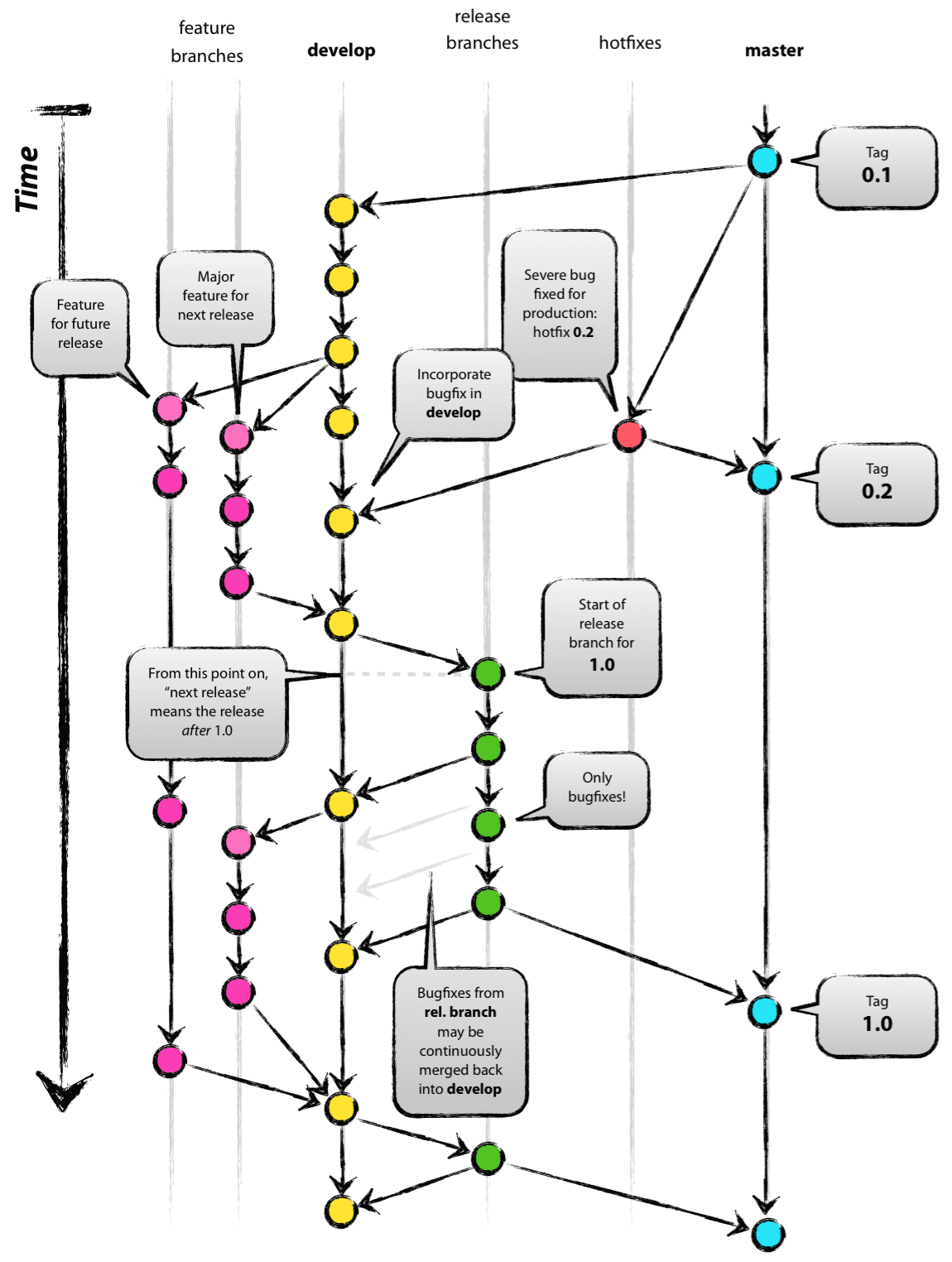
Here’s a schematic of how a workflow with branches can look:

Why use branches for your workflow?¶
Branches offer several key benefits for your LiveOps workflow:
- Reduce conflicts: Team members can work on different features simultaneously without interfering with each other.
- Experiment safely: Test new ideas in branches without affecting the main game version. If an experiment fails, simply discard the branch and return to the stable version.
- Track changes: Branches provide a clear history of changes, helping you pinpoint when and where bugs or issues were introduced.
- Manage multiple versions: Branches help to maintain various versions of your game or product, such as a stable release and a development version.
- Frequent updates: Branches are ideal for games-as-a-service models that require regular updates. This feature encourages more frequent releases by minimizing bugs and ensuring a smooth user experience.
Branches in Balancy¶
Balancy is the platform to scale LiveOps and grow LTV in games. It helps game developers easily add new LiveOps features and update game balance remotely from a user-friendly workspace (without the need to code or work with complex JSON files).
Branches is the workflow which allows you to work with your game data/configs in Balancy in a Git-like way. Our previous environment-based workflow had some limitations, and we decided to change that.
Previously users had only 3 environments – development, stage and production, and it was hard to:
- Work simultaneously on different features;
- Release several builds with different game balances;
- Make partial rollouts.
The new branching system solves all these issues:
- Several teammates can work in different branches on different features without interfering with each other;
- You can release different builds with different versions on game balance;
- During the merge process we move only changes. Previously Balancy performed only complete migration, replacing the content of target environment.
Looking to improve your LiveOps workflow? Create an account on the Balancy LiveOps platform and start working with branches by following our documentation.